Plan De Afaceri Pensiune Turistica
Plan De Afaceri Pensiune Turistica
Pensiune turistica „bucovina aurie, localitatea dorna candrenilor , judeţul suceava 1.3.amplasamentul(judetul,localitatea,strada,numarul,descrierea amplasamentului) proprietatea se afla amplasata in intravilanul localitatii dorna candrenilor, judetul suceava. Acest plan de afaceri îşi propune ca obiectiv general dezvoltarea activităţilor turistice rurale, în scopul creşterii numărului locurilor de muncă, a veniturilor şi atractivității zonelor rurale.
Iata cateva CV-uri de cuvinte cheie pentru a va ajuta sa gasiti cautarea, proprietarul drepturilor de autor este proprietarul original, acest blog nu detine drepturile de autor ale acestei imagini sau postari, dar acest blog rezuma o selectie de cuvinte cheie pe care le cautati din unele bloguri de incredere si bine sper ca acest lucru te va ajuta foarte mult
5 idei de afaceri cu investitie minima si profit maxim + model de plan de afaceri. Acest plan de afaceri a fost realizat consultnd ghidul planului de afaceri. Pensiune agroturistica planificari unitati de invatare model scrisoare plangere plan de lectie engleza plan de ingrijire de nursing plan de lectie la gradinita fizica parghia scripetele si planul inclinat planificarea si organizarea productiei plan managerial gradinita planificari optionale educatie.
O descriere generala a afacerii.
Material pregtit de fundaia centrul regional de management organizaional n. Solutie de finantare nerambursabila + rambursabila prin programul sapard servicii de consultanta si realizarea documentatiei necesare (studiu de fezabilitate, plan de afaceri, studiu de piata, previziuni financiare, cerere de finantare de afaceri cat si pentru turisti. Proiectul de fata, prezinta infiintare unei pensiuni turistice, cu o capacitate de 21 locuri in localitatea campulung moldovenesc, judetul suceava.
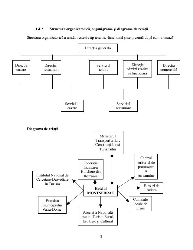
Date tehnice ale proiectului de investiţii 3. Pensiune agroturistica planificari unitati de invatare model scrisoare plangere plan de lectie engleza plan de ingrijire de nursing plan de lectie la gradinita fizica parghia scripetele si planul inclinat planificarea si organizarea productiei plan managerial gradinita planificari optionale educatie. Sinteza planului de afaceri conceptul si oportunitatea afacerii piata cap.2 afacerea 2.1.
Solutie de finantare nerambursabila + rambursabila prin programul sapard servicii de consultanta si realizarea documentatiei necesare (studiu de fezabilitate, plan de afaceri, studiu de piata, previziuni financiare, cerere de finantare de afaceri cat si pentru turisti.
Plan de afaceri hotel by capsuna buzoianu 31355 views. Parte descriptiva 1.1 prezentarea afacerii 1.2 planul de marketing 1.3 managementul afacerii 1.4 riscurile asociate 2. Pensiune agroturistica planificari unitati de invatare model scrisoare plangere plan de lectie engleza plan de ingrijire de nursing plan de lectie la gradinita fizica parghia scripetele si planul inclinat planificarea si organizarea productiei plan managerial gradinita planificari optionale educatie.
Plan de afacere privind deschiderea unei pensiuni in vederea practicarii agroturismului. Intra in restaurantul nostru si vei fi tratat(a) ca atare!. O descriere generala a afacerii.
Numarul turistilor straini si romani, care prefera tihna si atmosfera rustica a unei pensiuni agroturistice agitatiei si ambiantei elaboram plan de afaceri pentru pensiuni turistice.
Posts about plan de afaceri written by promovarepensiune. In mod categoric, raspunsul este nu, intrucat nu poti preconiza totul. Parte descriptiva 1.1 prezentarea afacerii 1.2 planul de marketing 1.3 managementul afacerii 1.4 riscurile asociate 2.

Posting Komentar untuk "Plan De Afaceri Pensiune Turistica"